中华诗词论坛

 找回密码
 立即注册
查看: 354|回复: 1

[其它征稿] 【23.05.10】金堂县“中国象棋文化主题公园”楹联征稿活动

[复制链接]
发表于 2023-4-28 05:47:37 | 显示全部楼层 |阅读模式

金堂县“中国象棋文化主题公园”楹联征稿活动





                               
登录/注册后可看大图
一、“中国象棋文化主题公园”简介

                               
登录/注册后可看大图

主题公园选址于金堂县栖贤街道梨花沟景区,依托景区优美的山水资源和非遗种酒、孝善文化等文化资源,融入“象棋文化”,打造中国象棋文化展览馆、中国象棋赛事活动中心和飞象亭、九曲擂台、棋径通幽、棋语石林等中国象棋文化节点,拟建成可游、可赛、可品的“中国象棋之乡”,进一步弘扬文化自信、推进全民健身、助力乡村振兴。




                               
登录/注册后可看大图
二、举办单位

                               
登录/注册后可看大图

(一)主办单位

金堂县文化体育和旅游局
金堂县人民政府栖贤街道办事处

(二)协办单位

金堂县文学艺术界联合会





                               
登录/注册后可看大图
三、征稿时间

                               
登录/注册后可看大图

2023年4月11日——5月10日




                               
登录/注册后可看大图
四、征稿内容

                               
登录/注册后可看大图

围绕金堂县“中国象棋文化主题公园”的各处景观开展楹联创作。共分为以下三个类别:
(一)“中国象棋文化主题公园”大门楹联
字数要求:单联九言至十一言
公园大门为“中国象棋文化主题公园”的重要节点,是主题公园的标志,拟于大门上刻楹联一副,内容需大气磅礴、意蕴丰厚。


                               
登录/注册后可看大图

(二)“中国象棋文化展览馆”门口楹联
字数要求:单联七言至九言
文化展览馆是中国象棋文化主题公园的重要组成部分,展示了从春秋战国孕育萌芽到明清时期全盛发展的千年棋脉、从诗词楹联到棋谱典故的象棋文化,生动详细的向游客展示了象棋文化的博大精深。拟于展览馆入口门上悬挂楹联一副。


                               
登录/注册后可看大图

(三)其他景观处楹联
字数要求:单联七言至十三言
在主题公园飞象亭、棋径通幽、棋语石林等各处景观节点镌刻或悬挂楹联若干副。


                               
登录/注册后可看大图
飞象亭

                               
登录/注册后可看大图
棋径通幽




                               
登录/注册后可看大图
五、征稿要求

                               
登录/注册后可看大图

(一)作品必须紧扣主题,契合对应景观特点,且体现金堂之文化内涵。
(二)作品要求符合对应字数要求,文从字顺,形式雅俗共赏,寓意丰富深刻,用典须注明出处,符合《联律通则》,古今声韵皆可,同一联中古今声韵不可混用。
(三)投稿者须一次性投稿,每位投稿者最多投3副;超过3副,将按顺序只选取前3副。
(四)作品必须原创,且未公开发表过。如有抄袭,一律取消参评资格,因抄袭引起的法律责任由投稿者自行承担。




                               
登录/注册后可看大图
六、评选办法

                               
登录/注册后可看大图

活动主办方组织楹联专家对符合征稿要求的楹联进行集中评审,评审结果面向社会公示。




                               
登录/注册后可看大图
七、奖项设置

                               
登录/注册后可看大图

(一)“中国象棋文化主题公园”大门楹联
一等奖1名,奖金2000元;
二等奖2名,奖金各600元;
三等奖3名,奖金各400元;
(二)“中国象棋文化展览馆”门口楹联
一等奖1名,奖金2000元;
二等奖2名,奖金各600元;
三等奖3名,奖金各400元;
(三)其他景观处楹联
一等奖1名,奖金1000元;
二等奖2名,奖金各600元;
三等奖3名,奖金各400元;
获奖者将获得奖金和电子荣誉证书,奖金个人所得税由获奖者承担。




                               
登录/注册后可看大图
八、作品提交

                               
登录/注册后可看大图

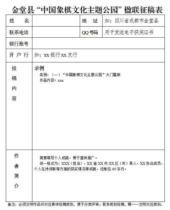
请作者按照《金堂县“中国象棋文化主题公园”楹联征稿投稿表》(详见附件)规范填写信息,并将投稿表发送至指定邮箱。由于信息错误导致奖金无法转账等问题,由投稿者本人承担。
联系人:杨老师
联系方式:18408210773;13881808249




                               
登录/注册后可看大图
九、其他事项

                               
登录/注册后可看大图

(一)请关注“金堂文旅”微信公众号,征稿情况及评审结果将通过“金堂文旅”微信公众号发布。
(二)活动主办方不承担作品著作权纠纷引发的法律责任。
(三)投稿作者向主办方投稿即视为其已完全知悉本征稿启事的全部内容及注意事项并同意依本征稿启事将其作品的发表权、复制权、发行权、展览权、信息网络传播权、放映权、广播权、改编权、汇编权、翻译权、摄制权、登记注册权等权利转让给主办方。作品一经投稿,即视为投稿人许可主办方有权对作品进行发表、复制、发行、展览、信息网络传播、放映、广播、改编、汇编、翻译、摄制、登记注册及作其他使用。主办方有权通过或委托第三方通过电视、电台、报刊、网络、手机、图书等载体行使前述权利,且不再向投稿人另付报酬。
(四)本次活动的最终解释权归主办方所有。



                               
登录/注册后可看大图



 楼主| 发表于 2023-4-28 05:48:22 | 显示全部楼层
您需要登录后才可以回帖 登录 | 立即注册

本版积分规则

QQ|手机版|小黑屋|中华诗词论坛

GMT+8, 2026-4-19 14:31

备案号:辽ICP备2022011476号  辽公网安备21130202000468号

Powered by Discuz! X3.4 Licensed

© 2001-2023 Discuz! Team.

快速回复 返回顶部 返回列表